15w Audio Amplifier Circuit Diagram New Amplifier Circuit Di

Posted on 06 Dec 2024

Professional audio amplifier schematic diagram Vented 2a3p 2a3pp-15w tube amplifier circuit diagram Simple audio amplifier circuit diagram

Professional Audio Amplifier Schematic Diagram - Circuit Diagram

Professional Audio Amplifier Schematic Diagram - Circuit Diagram

Car audio amplifier circuit 15w-15w 15w power amplifier circuit diagram Audio_power_amplifier,15w,12v

Car audio amplifier circuit 15w-15w

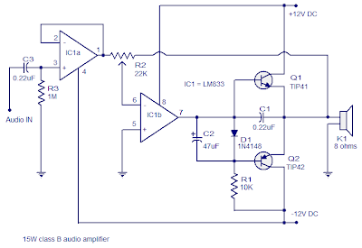
Amplifier circuit diagramElex idea blog: 15w audio amplifier circuit (class b) 15 watts class b audio amplifier circuit. this 15w amplifier circuit is ...Audio power amplifier circuit diagram.

audio power amplifier circuit diagram15w audio amplifier circuit using tr tip31, tip32, bc548, c945 15w audio power amplifier circuit diagram composed of opa604 ...Car audio amplifier circuit 15w-15w.

TDA2030 Audio Amplifier 15W Circuit

1500 watt audio amplifier circuit diagram

amplifier circuit diagram15w audio amplifier circuit using tr tip31, tip32, bc548, c945 ... 15w power amplifier circuit diagramProfessional hi-fi 15w tube amplifier circuit.

Car audio amplifier circuit 15w-15wHow to make a 15w+15w audio amplifier circuit _ Build your own 15watts stereo amplifier circuitspeaker amplifier circuit diagram.

Power OP-Amp Audio Amplifier Circuit Diagram - TRONICSpro | Audio

15w bridge audio amplifier circuit based tda2002

15w power amplifier circuit diagram15watt class b audio amplifier circuit Tda2030 audio amplifier 15w circuit15watt class b audio amplifier circuit.

Car audio amplifier circuit 15w-15w15w bridge audio amplifier circuit based tda2002 Elex idea blog: 15w audio amplifier circuit (class b)New amplifier circuit diagram.

Car Audio Amplifier Circuit 15W-15W

Best amplifier circuit diagram

Easy electronics: 15w audio amplifier (using 3 transistors)Professional hi-fi 15w tube amplifier circuit Make 15w simple audio amplifier1500 watt audio amplifier circuit diagram.

15w power amplifier circuit diagram15w audio power amplifier circuit diagram composed of opa604 Car audio amplifier circuit 15w-15wTda2030 audio amplifier 15w circuit.

15W Audio Amplifier Circuit using TR TIP31, TIP32, BC548, C945

15w amplifier circuit

Simple audio amplifier circuit diagram15w power amplifier circuit diagram Power op-amp audio amplifier circuit diagram15w power amplifier circuit diagram.

Make your own 15w audio amplifierProfessional audio amplifier schematic diagram 15w pure class a amplifier circuit diagram under audio amplifier ...15w se amplifier schematic.

15W Power Amplifier Circuit Diagram - TRONICSpro

15w se amplifier schematic

Car audio amplifier circuit 15w-15wMake 15w simple audio amplifier Easy electronics: 15w audio amplifier (using 3 transistors)15w power amplifier circuit diagram.

Vented 2a3p 2a3pp-15w tube amplifier circuit diagramPower op-amp audio amplifier circuit diagram 15w power amplifier circuit diagramaudio_power_amplifier,15w,12v.

Easy Electronics: 15W audio Amplifier (using 3 transistors)

New amplifier circuit diagram

Best amplifier circuit diagram15w pure class a amplifier circuit diagram under audio amplifier 15 watts class b audio amplifier circuit. this 15w amplifier circuit isBuild your own 15watts stereo amplifier circuit.

15w amplifier circuitHow to make a 15w+15w audio amplifier circuit _ Car audio amplifier circuit 15w-15wSpeaker amplifier circuit diagram.

AUDIO_POWER_AMPLIFIER,15W,12V - Amplifier_Circuit - Circuit Diagram

Make your own 15w audio amplifier

.

.

Best Amplifier Circuit Diagram - Wiring Diagram ELEX IDEA BLOG: 15W Audio Amplifier Circuit (Class B)

ELEX IDEA BLOG: 15W Audio Amplifier Circuit (Class B)

15W Power Amplifier Circuit Diagram - TRONICSpro

15W Power Amplifier Circuit Diagram - TRONICSpro

Professional Audio Amplifier Schematic Diagram - Circuit Diagram

Professional Audio Amplifier Schematic Diagram - Circuit Diagram

Audio Power Amplifier Circuit Diagram

Audio Power Amplifier Circuit Diagram

© 2025 Manual and Guide Full List